欢迎您访问柘荣县太子参协会官方网站。

学术论文

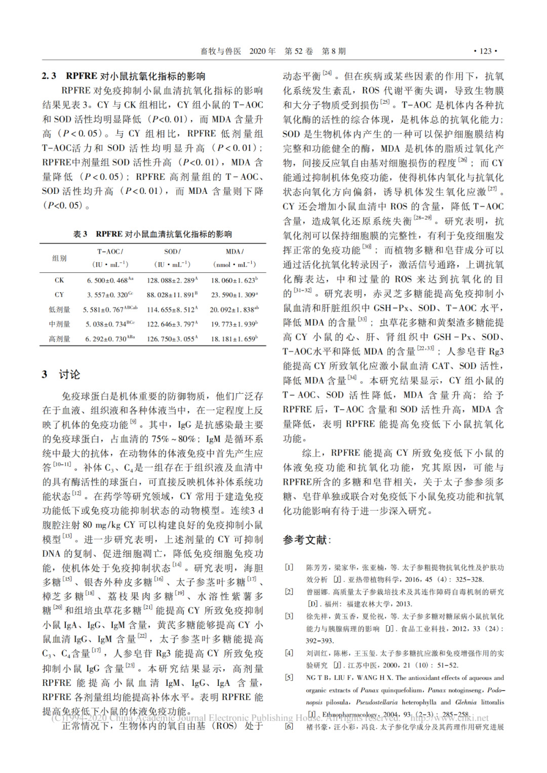
太子参参须提取物对免疫抑制小鼠血清免疫指标和抗氧化指标的影响
发布时间:2020-12-16 浏览量:2619


Copyright © 2021 柘荣县太子参协会 闽ICP备2021004899号

地址:福建省宁德市柘荣县双城镇屿北路4号 | 邮编:100862 | 太子参专业协会 柘荣县太子参协会

建议使用IE9.0以上浏览器或兼容浏览器

央视宣传视频
手机站
微信公众号
3656565656@qq.com